UAMS Website Management and Branding Guidelines
This article outlines the guidelines and workflow for managing websites associated with the University of Arkansas for Medical Sciences (UAMS) to ensure consistency, compliance, branding, and web accessibility. It applies to all web presences representing UAMS, including websites, subdomains, microsites, and third-party platform content (e.g., blogs).
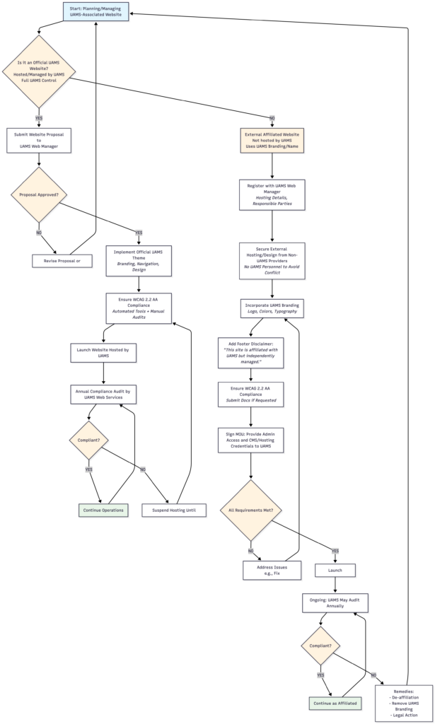
Definitions
- Official UAMS Websites: Websites hosted and managed by UAMS, using UAMS infrastructure and fully controlled by UAMS personnel.
- External Affiliated Websites: Websites not hosted by UAMS but representing UAMS programs, partnerships, or initiatives, or using UAMS trademarks (e.g., logo, name).
- UAMS Branding: Includes the official UAMS logo, color palette (per UAMS Brand Guidelines), and typography.
- Official UAMS Theme: The full UAMS web template, including branding, navigation structure, and accessibility-compliant design, as provided by the UAMS Web Services.
- Web Presence: Any online content representing UAMS, including websites, subdomains, microsites, or third-party hosted pages (e.g., blogs).
Official UAMS Websites
All websites managed by UAMS must:
- Use the official UAMS theme, as provided by UAMS Web Services.
- Fully conform to Web Content Accessibility Guidelines (WCAG) 2.1 Level AA (required under the U.S. Department of Justice Title II ADA final rule for state and local government entities by April 24, 2026). Compliance is monitored via Blackboard Ally for Websites and periodic manual audits.
- Be approved by the UAMS web manager before launch, following submission of a website proposal outlining purpose, content, and technical specifications.
- Undergo annual compliance audits to ensure adherence to theme, branding, and accessibility standards.
Websites that do not adhere to the UAMS theme, branding, or WCAG 2.1 Level AA standards will not be hosted or managed by UAMS and may face suspension of hosting services until compliance is achieved.
External Websites Affiliated with UAMS
External websites associated with UAMS must:
- Incorporate UAMS branding, including the official UAMS logo, color palette, and typography.
- Include a footer disclaimer stating, βThis site is affiliated with UAMS but independently managed.β
- Fully conform to WCAG 2.1 Level AA by April 24, 2026, with compliance documentation available upon request and verification possible via Blackboard Ally for Websites or other approved tools.
- Provide UAMS with administrative access (e.g., CMS and hosting admin login credentials) via a formal agreement (e.g., MOU) to allow updates or changes for compliance. Failure to provide or maintain access may result in termination of affiliation, removal of UAMS branding, or legal action.
- Be registered with the UAMS web manager before launch, including submission of hosting details and responsible parties.
UAMS is ultimately responsible for accessibility compliance of affiliated websites and reserves the right to audit these sites annually (or more frequently if issues arise). Non-compliance with WCAG 2.1 Level AA after April 24, 2026 may lead to de-affiliation or other remedies as outlined in the affiliation agreement.
Hosting Requirements
- Websites hosted by UAMS must use the official UAMS theme and meet all accessibility standards.
- For websites not part of UAMS, customers must secure hosting and design services from providers not affiliated with UAMS. Hiring UAMS personnel for these services may create a conflict of interest.
Support and Inquiries
For assistance with implementing the UAMS theme, branding, or accessibility standards, or for any questions regarding these policies, please contact the UAMS web manager.
Flowchart
The following flowchart provides a simplified visual representation of the eligibility criteria for UAMS websites. Click the image to view the full-size version. For complete and authoritative details, please refer to the text description above.
