Which Providers Get a Provider Profile?
July 8, 2025
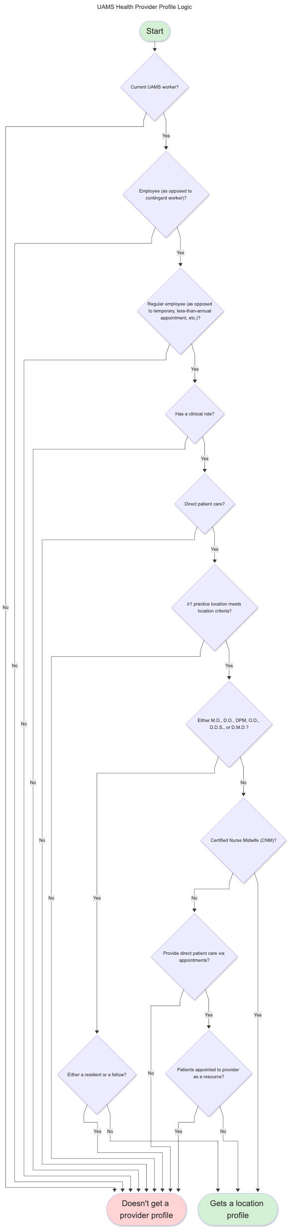
To have a published provider profile on UAMSHealth.com, an individual must meet all eligibility criteria related to their employment status, role, and practice location. The following outlines these requirements.
Eligibility Criteria
An individual qualifies for a published provider profile if they meet all of the following conditions, in this order:
- Current UAMS Worker: The individual must be actively employed by UAMS at the time of profile consideration.
- Not a Contingent Worker: The individual must not be classified as a contingent worker.
- Regular Employee: The individual must be a regular employee, not a temporary employee or one with a less-than-annual appointment.
- Clinical Role: The individual must have a clinical role, meaning they are involved in patient care activities.
- Direct Patient Care: The individual must have a direct influence on the care of a specific patient.
- Practice Location: At least one of the individual’s practice locations must meet the criteria for a published location profile and currently have a published profile on UAMSHealth.com.
- Provider Type: The individual must fall into one of the following categories:
- Physicians: The individual holds one of the following degrees and is not a resident or fellow:
- Doctor of Medicine (M.D.)
- Doctor of Osteopathy (D.O.)
- Doctor of Podiatric Medicine (DPM)
- Doctor of Optometry (O.D.)
- Doctor of Dental Surgery (D.D.S.)
- Doctor of Medicine in Dentistry (D.M.D.)
- Certified Nurse Midwives (CNMs): The individual is a Certified Nurse Midwife.
- Other Non-Physician Providers (Excluding CNMs): The individual is a non-physician provider (e.g., nurse practitioner, physician assistant) who:
- Provides direct patient care through scheduled appointments.
- Has patients appointed to them as an individual provider, not as a resource (e.g., a shared clinic or team).
- Physicians: The individual holds one of the following degrees and is not a resident or fellow:
Flowchart
The following flowchart provides a simplified visual representation of the eligibility criteria for including provider profiles on UAMSHealth.com. Click the image to view the full-size version. For complete and authoritative details, please refer to the text description above.
